忍者ブログ

2005年に設立した(特非)NPOまんま」は、子育て・子育ちを応援します。
 家庭訪問型子育て支援「ホームスタート」、「まんまリズム」でママもリフレッシュ!

2026/03    02« 1  2  3  4  5  6  7  8  9  10  11  12  13  14  15  16  17  18  19  20  21  22  23  24  25  26  27  28  29  30  31  »04
×

[PR]上記の広告は3ヶ月以上新規記事投稿のないブログに表示されています。新しい記事を書く事で広告が消えます。

emoji署名のお願い
8月28日までに 「署名」を
宛先:「かていかん市民運営協議会」
〒441-8108 豊橋市町畑町森田45-23
NPOまんま事務所内 まで  お送りください。
どうぞよろしくお願いします。

NPOまんまの事務所は、渥美線南栄駅より徒歩2分・豊橋市南部中学校南西に駐車場あります。
電話&FAX:0532-48-1203

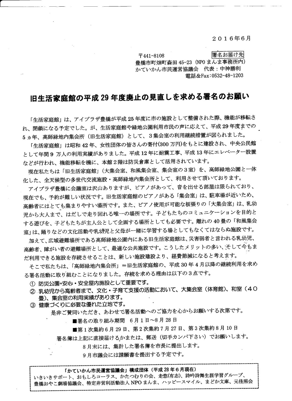
emoji「旧生活家庭館の平成29年度廃止の見直しを求める署名」署名用紙を印刷。

下の×印は、「リンクを開く」を右クリックして署名簿を開いてから印刷をお願いします。

 
また下の署名簿は、「対象を印刷」を右クリックしてから印刷をお願いします。





3万人署名を目指しています。
PR
お名前
タイトル
メール(非公開)
URL
文字色
絵文字 Vodafone絵文字 i-mode絵文字 Ezweb絵文字
コメント
パスワード   コメント編集に必要です
管理人のみ閲覧

最新コメント

[08/27 ままちゃん]
[07/04 のりこ]
[06/04 ふう。]
[04/30 まるちゃん]
[04/30 みきママ]

アーカイブ

<< Back  | HOME Next >>
Copyright ©  -- NPOまんま --  All Rights Reserved
Design by CriCri / Material by もずねこ / powered by NINJA TOOLS / 忍者ブログ / [PR]